The Tuya Sandwich Zigbee SoC master control board (ZS3L) helps you quickly implement various smart hardware prototypes. You can use the Tuya Zigbee SoC master control board (ZS3L) with other functional circuit modules or circuit boards to implement corresponding functions.
The Tuya Sandwich Zigbee SoC master control board (ZS3L) applies to many prototypes developed by Tuya IoT plug and play solutions, including sockets, power strips, and switches.
You also can implement diversified smart hardware demos with this development board.
The common scenarios of the Tuya Sandwich Zigbee master control board (ZS3L) are as follows:
The Tuya Sandwich Zigbee SoC master control board (ZS3L) adopts the high-performance Zigbee module ZS3L developed by Tuya Smart. The development board contains Zigbee module ZS3L, buttons, LED indicators, user-defined I/O interfaces, power supply, and more. For more information, see ZS3L Module Datasheet.
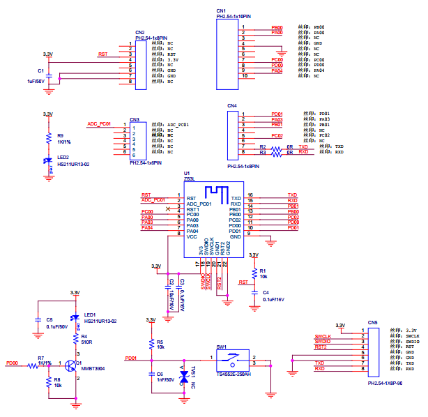
CN5 serial port for UART upgrade: Used for system upgrade and debugging.
LED indicator LED1: You can customize its functions. The indicator is controlled by PD00 and is active high.
LED indicator LED2: 3.3V power indicator.
Button SW1: You can customize its functions. The button is detected by PD01. Its logic level is high when initialized and is low when pressed.
Other GPIO ports: You can customize their functions. See the following table.
| No. | Symbol | Description |
|---|---|---|
| 1 | RST | The hardware reset pin. Its default logic level is high. It is active when pulled down. |
| 2 | 3V3 | 3.3V power input pin. |
| 3 | GND | Power ground. |
| 4 | ADC | ADC port. 12-bit SAR analog-to-digital converter. |
| 5 | RX | UART_RXD. |
| 6 | TX | UART_TXD. |
| 7 | PC02 | GPIO. It can be configured as PWM output pin. |
| 8 | PB01 | GPIO. It can be configured as PWM output pin. |
| 9 | PA03 | GPIO. It can be configured as PWM output pin. |
| 10 | PD01 | GPIO. It can be configured as PWM output pin. |
| 11 | PA04 | GPIO. It can be configured as PWM output pin. |
| 12 | PD00 | GPIO. It can be configured as PWM output pin. |
| 13 | PC00 | GPIO. It can be configured as PWM output pin. |
| 14 | PA00 | GPIO. It can be configured as PWM output pin. |
| 15 | PB00 | GPIO. It can be configured as PWM output pin. |
Schematic diagram of Tuya Sandwich Zigbee SoC master control board (ZS3L):

PCB of Tuya Sandwich Zigbee SoC master control board (ZS3L):
